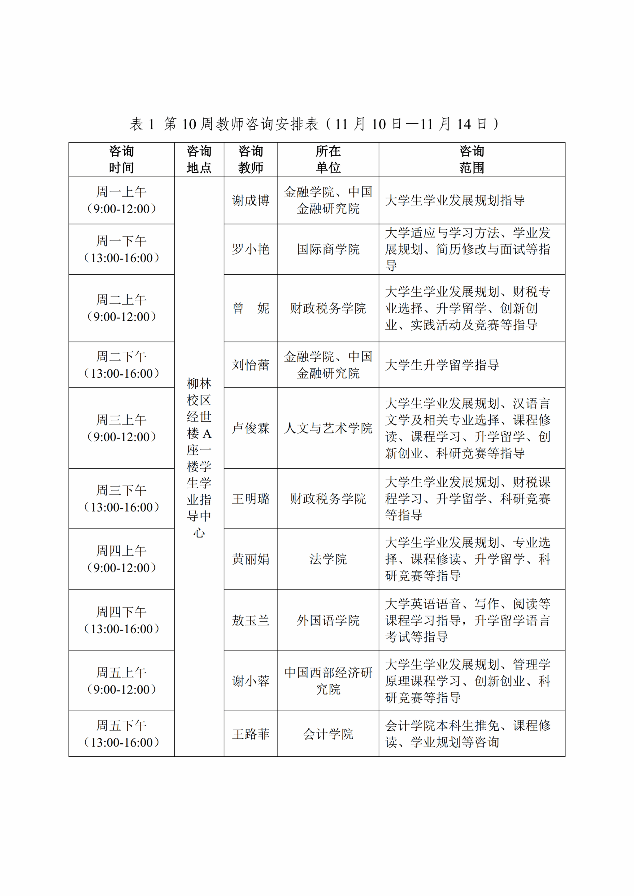
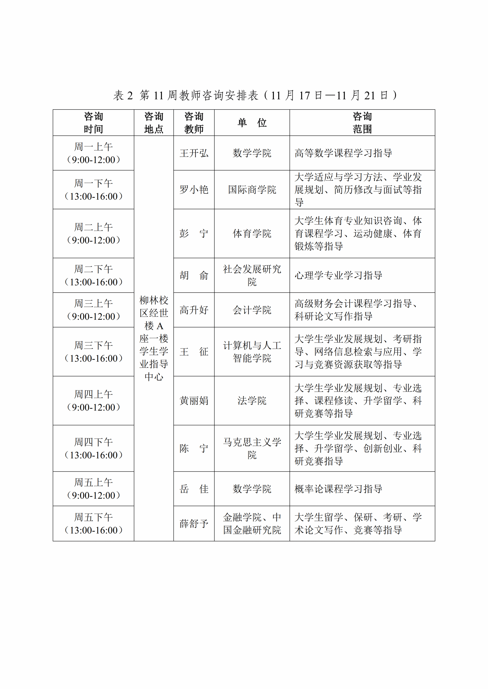
为推进课程教学范式深彻转变,促进同学们学习理念、习惯、方式与时俱进,丰富大家在校学习体验,提供学科内容、学业流程等方面的咨询答疑,现将本学期第10至13周(11月10日—12月5日)教师咨询安排通知如下:
一、教师咨询安排表




二、咨询要求
1.咨询教师要严格遵守教育教学管理制度,严格遵守工作纪律,认真负责地提供咨询,不得擅离职守,不得迟到早退。
2.咨询学生根据自己的实际情况预约具体指导教师,按时参加咨询。如临时有事,请提前2小时联系取消预约。咨询完成后,在学业指导中心认真填写《咨询登记表》。
三、预约时间与方式
1.预约时间:学校工作日上午9:00-12:00和下午13:00-17:00。
2.预约方式:
现场预约:学生学业指导中心
电话预约:87092849
网上预约:加入学业指导QQ群进行预约(2025级:808965053,2024级:648628676,2023级:757672710,2022级:812537515)
四、学业发展相关资源
更多学业发展相关资源,请查看“学生学业指导中心”网站(地址:https://studentlearning.swufe.edu.cn/)和“西财学生学业指导中心”微信公众号。
教务处(教师教学发展中心)
2025年11月7日